
登录新浪财经APP 搜索【信披】查看更多考评等级杠杆炒股哪个平台好
来源:中国基金报
见习记者 夏天
【导读】累计虚增利润6.58亿元,美晨科技将被处罚;公司股票将于9月29日开市起停牌1天,并自9月30日被实施其他风险警示
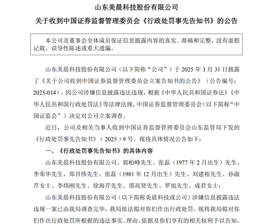
9月26日晚间,美晨科技(证券代码:300237)公告称,公司及相关当事人近日收到山东证监局下发的《行政处罚事先告知书》。因2014年至2018年年度报告存在虚假记载——累计虚增收入14.38亿元、累计虚增利润6.58亿元,公司及相关责任人将面临警告、罚款及市场禁入的处罚。
同时,因美晨科技2014年至2018年年度报告存在虚假记载,根据深交所相关规定,公司股票将于9月29日开市起停牌1天,并自9月30日被实施其他风险警示,股票简称由“美晨科技”变更为“ST美晨”。
年度报告存在虚假记载
公司及相关责任人被罚
美晨科技曾在3月31日公告称,公司收到中国证监会下发的立案告知书,因公司涉嫌信息披露违法违规,中国证监会决定对公司立案调查。
经过近半年的调查,山东证监局查明,美晨科技涉嫌违法的事实如下:
2014年9月,美晨科技以发行股份购买资产方式收购郭柏峰等持有的杭州赛石园林集团有限公司(以下简称赛石园林)股权,赛石园林自此成为美晨科技全资子公司。2014年至2018年,赛石园林通过虚假采购劳务、苗木等方式虚增工程施工成本及完工百分比,从而虚增收入、利润;通过虚假销售苗木、虚减相关费用、收入成本错记等方式虚增收入、利润,导致美晨科技累计虚增收入14.38亿元,累计虚增利润6.58亿元。
其中,2014年至2018年,美晨科技分别虚增收入2365.78万元、3.73亿元、7.26亿元、2.15亿元、1.01亿元,占当期对外披露营业收入的比例为2.06%、20.67%、24.60%、5.53%、2.88%;分别虚增利润总额2292.64万元、1.89亿元、2.60亿元、1.17亿元、6948.95万元,占当期对外披露利润总额的比例为17.91%、75.64%、49.78%、15.49%、15.58%。
山东证监局认为,美晨科技2014年至2018年年度报告存在虚假记载的行为涉嫌违反了2005年修订的《中华人民共和国证券法》(以下简称2005年《证券法》)第六十三条的规定,构成2005年《证券法》第一百九十三条第一款所述的行为。
据此,山东证监局拟决定对美晨科技责令改正,给予警告,并处以60万元罚款;对包括郭柏峰在内的12名相关责任人给予警告,并处以合计230万元罚款。
郭柏峰时任赛石园林董事长,组织赛石园林财务造假,直接导致美晨科技2014年至2018年年度报告存在虚假记载。因郭柏峰违法行为情节较为严重,山东证监局拟决定对郭柏峰采取10年证券市场禁入措施。
股票将于9月29日停牌
9月30日起被ST
美晨科技2014年至2018年年度报告存在虚假记载的行为不仅导致公司及相关责任人被罚,还将导致公司股票被ST。
根据《深圳证券交易所创业板股票上市规则》第9.4条规定,“上市公司出现下列情形之一的,本所对其股票交易实施其他风险警示:(七)根据中国证监会行政处罚事先告知书载明的事实,公司披露的年度报告财务指标存在虚假记载,但未触及10.5.2条第一款规定情形,前述财务指标包括营业收入、利润总额、净利润、资产负债表中的资产或者负债科目”,公司股票交易将被实施其他风险警示,但未触及《深圳证券交易所创业板股票上市规则》第十章第五节规定的重大违法强制退市的情形。
由此,美晨科技股票自9月29日(星期一)开市起停牌1天,将于9月30日(星期二)开市起复牌。
同时,公司股票自9月30日(星期二)被实施其他风险警示,股票简称由“美晨科技”变更为“ST美晨”;股票代码不变,仍为“300237”;实施其他风险警示后,股票交易日涨跌幅限制不变,仍为20%。
美晨科技表示,公司董事会对《行政处罚事先告知书》载明事项予以高度重视,将积极落实监管要求,及时聘请会计师事务所对前期会计差错进行更正及追溯调整,并采取相应措施,尽快消除相关事项对公司的影响,争取尽快撤销风险警示。
连续4年亏损
拟转让赛石园林100%股权
资料显示,美晨科技成立于2004年,2011年在深交所上市,现主要从事橡胶非轮胎与园林绿化业务。
2021年至2024年,美晨科技已经连续4年亏损,累计亏损金额达36.83亿元。
对于业绩持续亏损,美晨科技曾表示,主要原因为公司园林业务板块近年来业绩下滑,工程回款难度较大,部分原定的工程项目回款资金未能如约到位,造成暂时性流动资金紧张,使得全资子公司赛石园林及其部分下属子公司出现部分债务未能如期偿还的情形。
美晨科技园林业务板块的运营主体即为赛石园林。这也意味着,美晨科技曾发行股份购买的资产,已成为“烫手山芋”,不仅拖累公司业绩表现、造成流动性紧张,还因虚增业绩被监管重罚。
为了减亏“自救”,美晨科技正在出售亏损资产,特别是赛石园林相关资产和股权。
2024年12月,美晨科技以1元的对价将赛石园林持有的下属子公司昌邑赛石容器花木有限公司、兴国赛石生态环境工程有限公司和博兴赛石旅游开发有限公司100%股权转让给潍坊环卫集团。
2025年4月18日,美晨科技与潍坊巨龙化纤集团有限责任公司签署《框架协议》,约定拟以现金方式转让其拥有的赛石园林100%股权。本次交易完成后,美晨科技将剥离园林相关业务,且不再持有赛石园林股权。本次交易构成重大资产重组。
2025年9月8日,美晨科技发布公告称,截至本公告披露日,本次交易所涉及尽职调查、审计、评估等工作正在有序推进,交易各方尚未签署正式的交易协议,相关事项尚存在不确定性。
2025年上半年,美晨科技实现营收8.63亿元,同比增长1.41%;实现归母净利润-9168.07万元,同比大幅减亏。公司表示,公司园林绿化业务受行业市场竞争加剧、工程回款不及预期等各方面因素影响,园林板块持续亏损。为推动公司高质量可持续健康发展,公司拟剥离全部园林绿化业务,从而进一步聚焦非轮胎橡胶业务,集中优势资源发展非轮胎橡胶业务,增强公司核心竞争力。
9月26日,美晨科技收报于3.22元/股,上涨6.62%,总市值为46.43亿元。
海量资讯、精准解读,尽在新浪财经APP
责任编辑:江钰涵 杠杆炒股哪个平台好
旺源配资提示:文章来自网络,不代表本站观点。